Jak wygląda praca agenta nieruchomości
14 października 2019

Praca agenta nieruchomości jest złożonym procesem, składającym się z kilku etapów i odbywającym się na wielu płaszczyznach działań. W niniejszym artykule postaram się przybliżyć jak wygląda w praktyce. Omówię pokrótce każdy z etapów składających się na tę pracę oraz procesów wykonywanych przez pośrednika.
Jak w praktyce wygląda praca agenta nieruchomości? Jaki jest pierwszy krok wykonywany przez każdego agenta, który rozpoczyna pracę w biurze nieruchomości?
[toc]
Dlaczego jeszcze zbudowanie dobrej bazy nieruchomości jest tak ważne dla agenta?
To właśnie dzięki dobrej bazie, pozyskujemy kontakty do potencjalnych kupujących. Jest to pierwszy krok na drodze do przyszłej niezależności finansowej agenta. Dobrze zbudowana baza pracuje dla agenta przez całą jego karierę. To dzięki niej pośrednicy mają stały kontakt z właścicielami, którzy mogą ich polecać. Agent może ponownie wystawić oferty mieszkań na wynajem jeśli jest w kontakcie z właścicielem.
Ponieważ właściciele mieszkań, którzy chcą ponownie wynająć swoją nieruchomość, kontaktują się do agentów, którzy się wcześniej sprawdzili. Umożliwia nam to zbudowanie stałej bazy klientów, którzy będą nas polecać i systematycznie oddawać nam swoje mieszkania pod opiekę.
To polecanie jest bardzo cenne, szczególnie w dużych miastach, gdzie swoje usługi oferuje kilkaset agencji nieruchomości. Często właścicielom trudno jest wybrać odpowiednią agencję bądź agenta bez rekomendacji. Dlatego właśnie warto pracować nad swoją bazą.
Jak zacząć budowanie odpowiedniej bazy nieruchomości?
W jaki sposób my możemy budować własną bazę nieruchomości w oparciu o wymienione portale?
Przede wszystkim musimy zapoznać się z każdą ze stron indywidualnie. Nierzadko poszczególne serwisy oferują konkretne rodzaje nieruchomości, co wynika ze specyfiki i specjalizacji danego portalu.
Niektóre serwisy są nastawione na sprzedaż i wynajem mieszkań. W konsekwencji zostały wypozycjonowane w taki sposób, aby przyciągać klientów zainteresowanych tym rodzajem nieruchomości. Inne z kolei cieszą się popularnością wśród osób interesujących się zakupem bądź wynajmem lokali usługowych. Naszym więc zadaniem, jako agenta nieruchomości, jest szczegółowe zapoznanie się ze specyfiką konkretnych portali.
Po wpisaniu hasła związanego z nieruchomością, która interesuje klienta pojawiają się portale nieruchomości. Jest to podstawowy sposób wyszukiwania nieruchomości przez klientów. To właśnie pozycja portali w wyszukiwarkach internetowych decyduje o tym, na jaki portal trafi klient.
Kolejnym ważnym aspektem naszej pracy jest przeanalizowanie parametrów i filtrów poszczególnych serwisów. Powinniśmy wiedzieć jakie przedziały cenowe, parametry dodatkowe oraz ogólne rodzaje sortowania i filtrowania cechują dany portal. To właśnie klienci, korzystający z tych narzędzi, przeglądają dane nieruchomości. Dzięki temu dowiemy się jak klienci szukają naszych ofert.
Przeglądając ogłoszenia na portalach warto również zwrócić uwagę na szczegóły:
–> tytuł, parametry oraz opis oferty
W trakcie przeglądania ofert, wypracowujemy sobie tzw. bystre oko. Jesteśmy w stanie odróżnić ogłoszenia dobre jakościowo od tych słabych. Jesteśmy też przed etapem przygotowania konkretnej oferty nieruchomości.
Po przefiltrowaniu wszystkich nieruchomości w parametrach, tworzymy listę wszystkich nieruchomości. Na portalach, w każdym ogłoszeniu znajduje się numer do właściciela lub do agenta. Dzięki temu mamy kontrolę nad aktualnymi ofertami, które pojawiają się w naszej okolicy.
Wyszukiwanie ofert do pozyskania, jest rutynowym elementem naszej pracy. Weryfikujemy i sprawdzamy jakie świeże oferty pojawiły się na portalach. Ta wiedza daje nam możliwość pracy z klientami poszukującymi. Oni również korzystają z portali nieruchomości. Dzięki temu, że jesteśmy na bieżąco, możemy dostarczyć klientowi wartościową usługę.
Przed wykonaniem telefonu do klienta powinniśmy się odpowiednio przygotować. Zorganizujmy sobie miejsce gdzie nikt nam nie przeszkadza. Zadbajmy o materiały do notowania. Gdy jesteśmy odpowiednio przygotowani do telefonów:
-> mamy przygotowaną listę nieruchomości z numerami,
-> mamy również otwarte oferty w przeglądarce,
-> wiemy jakie szczegóły zawiera każda oferta
-> a także przejrzeliśmy dokładnie zdjęcia. Zapoznanie się z fotografiami nieruchomości w ogłoszeniu sprawia, że poznajemy lepiej jej stan techniczny.
Przygotuj:
-> listę numerów nieruchomości, na które zadzwonisz
-> otwarte oferty w przeglądarce
-> coś do pisania i notowania
-> zastanów się jaki masz cel każdego konkretnego telefonu
Teraz możesz przystąpić do telefonowania...
Pamiętaj, żeby mieć coś do pisania pod ręką. Jeśli n nasz rozmówca nie odbiera, możesz zanotować tę informację wraz z numerem telefonu danego właściciela. Ułatwi to Tobie przygotowanie się na ewentualny telefon z jego strony.
Do właściciela nieruchomości dzwonimy przede wszystkim po to, żeby umówić się z nim na spotkanie. Na spotkaniu zobaczysz już nieruchomość oraz nawiążesz z nim współpracę.
Musimy mieć świadomość, że właściciele nieruchomości często odbierają telefony od pośredników dzwoniących w tym samym celu, co my. Jedni agenci są do rozmów lepiej przygotowani, inni mniej. Właściciele są często zmęczeni telefonami od pośredników nieruchomości. Próbują w szybkim czasie zakończyć rozmowę bez nawiązania współpracy. Dlatego mając taką wiedzę zadzwonisz z uśmiechem i pozytywną energią. Warto wyróżnić się na tle konkurencji.
Dzwoń z konkretnym celem do klienta - to ułatwia!
Każda rozmowa powinna być zaplanowana.Powinna mieć swój określony wstęp oraz zawierać konkretny powód dla którego dzwonimy. Powinniśmy także umieć przedstawić właścicielowi korzyści płynące ze współpracy z nami. Chętniej umówi się z nami na jego nieruchomości. To właśnie właścicielowi, a nie nam, , ma zależeć na spotkaniu. Jeśli będzie inaczej, klient się rozłączy i stwierdzi, że nie masz nic ciekawego do zaoferowania.
Jakie korzyści daje nam telefon do właściciela?
Przede wszystkim mamy możliwość poznać każdego właściciela.Możemy nawiązać z nim współpracę i pozyskać nieruchomość do swojej bazy. Każde spotkanie z posiadaczem nieruchomości to okazja na długofalową relację. Poznajemy go i zyskujemy dostęp do poleceń klientów, którzy pojawiają się w trakcie współpracy z klientem.
Dodatkowo pracowanie z telefonem w celu pozyskania nieruchomości podnosi naszą pewność siebie. Po każdej rozmowie telefonicznej zwiększa się nasza płynność bezpośredniej rozmowy z właścicielem, już w trakcie spotkania. Dodatkowo poznajemy wszystkie obawy posiadaczy nieruchomości. Znajomość ich jest pomocna przy nawiązaniu współpracy. Znając powody odmowy możemy się lepiej przygotować na spotkanie. Umiejętna praca z tymi informacjami pozwala nam skuteczniej umawiać kolejne spotkania z przyszłymi właścicielami.
Jeżeli więc zastanawiasz się czy jest sens dzwonić do właścicieli, to podałem Tobie przynajmniej 2 powody dla których warto. Wyjdź ze swojej strefy komfortu, przygotuj się odpowiednio i zacznij dzwonić. Pamiętaj, że rozmowy, umawianie spotkań i poznawanie nowych ludzi są właśnie po to, aby rozwijać swój warsztat pracy.
Pamiętajmy, że spotkanie odbywa się zazwyczaj w nieruchomości, która jest własnością klienta. Zachowujmy się kulturalnie, a także szanujmy jego przestrzeń oraz fakt, że gości nas u siebie. Należy również okazać zainteresowanie nieruchomością i poprosić właściciela o oprowadzenie po niej.
Nieodłącznym elementem przedstawienia oferty współpracy jest również rozmowa o naszym wynagrodzeniu.
Dlaczego zebranie informacji technicznych jest tak ważne?
Przede wszystkim dlatego, że informacje te odróżniają jedną nieruchomość od drugiej. Dodatkowymi zagadnieniami, które są podstawowym źródłem informacji o nieruchomości, to:
-> cena,
-> lokalizacja,
-> ilość pokoi,
-> piętro,
-> rodzaj ogrzewania,
-> miejsce do parkowania,
-> stan wyposażenia,
-> rok budowy,
-> winda.
Jest też szereg informacji, które uzyskamy dopiero podczas oglądania nieruchomości, a które przydadzą się później - w trakcie tworzenia prezentacji czy samej oferty.
Im bardziej czytelny opis nieruchomości, tym chętniej klient go czyta. Im szybciej klient znajdzie interesujące go informacje, tym chętniej przeczyta opis do końca. Na końcu opisu zawsze powinniśmy zachęcić klienta do działania i kontaktu z nami.
Szczegółowo opisałem to zagadnienie w artykule jak napisać skuteczny opis nieruchomości.
Jak zrobić odpowiednie zdjęcia nieruchomości, to jednak zdecydowanie temat na osobny artykuł.
Wynika to z faktu, że nierzadko przejścia między jednym a drugim pokojem przez korytarz nie są dobrze wyeksponowane na zdjęciach. Klient gubi się np. w liczbie pokoi. Mieszkanie, które jest duże i przestronne na zdjęciach, może prezentować się na znacznie mniejsze niż w rzeczywistości. Rzut, pokazując rozkład poszczególnych pomieszczeń, ułatwia orientację w nieruchomości.
Użytkownik patrzy na zdjęcie, tytuł oraz parametry danego ogłoszenia, i w taki sposób decyduje się czy przejść do szczegółów oferty czy szukać dalej. Właśnie na tym etapie pojawia się możliwość dodatkowej promocji ogłoszenia na portalu czyli działań, które powinniśmy podjąć, żeby to właśnie naszą ofertę w pierwszej kolejności zauważył klient.
Dzięki temu użytkownik poznaje bliżej markę i oswaja się z nią - dzwoniąc i pisząc bezpośrednio do działu sprzedaży lub poszczególnego agenta, jest bardziej chętny do skorzystania z ich usług. W konsekwencji klient chętniej umawia się na spotkanie, ponieważ poświęcił już trochę energii oraz czasu na to, żeby wyszukać oferty na tej stronie.
Na tym etapie niezwykle istotnym jest odbieranie telefonów oraz odpisywanie na zapytania, które trafiają do nas bezpośrednio ze strony, ale i z portali, ponieważ to właśnie czas naszej reakcji ma znaczący wpływ na jakość relacji z klientem.
Naszą stronę można pozycjonować w taki sposób, jak robią to największe biura nieruchomości - promować w wyszukiwarce Google poprzez płatną reklamę za kliknięcie (w tym przypadku za pomocą Google Apps). Dodatkowo, możemy wykupić płatną reklamę pojawiającą się na innych portalach, forach bądź blogach, gdzie jest ruch, który może prowadzić bezpośrednio do naszej strony. Wiąże się to z dodatkową opłatą, natomiast wtedy promujemy naszą prywatną markę i reklamujemy w pierwszej kolejności wszystkie oferty, które pojawiają się na naszej stronie.
Takie oprogramowanie umożliwia nam w prosty sposób zarządzać naszymi klientami i pozwala oszacować kolejność, w której powinniśmy się nimi zająć. Należy pamiętać, że nasi klienci są na różnym etapie poszukiwań, mają różne preferencje i kryteria, a także odmienne doświadczenia, dlatego podjęcie przez nich decyzji o zakupie w określonym momencie bywa czasami niemożliwe.
Musimy więc pracować z naszymi klientami, wdrożyć ich pokazując, co jest na rynku, zbadać dokładnie ich preferencje oraz wspólnie dowiedzieć się jakie czynniki decydują o tym, że są w stanie podjąć decyzję, a co ich ogranicza, jeszcze przed podjęciem decyzji dotyczącej zakupu.
Dobrze zbudowana baza klientów potrafi pracować na nas przez cały okres naszej kariery w nieruchomościach, jak i również później. Doświadczeni agenci nieruchomości pracują praktycznie wyłącznie na klientach ze swojej bazy - na tak zwanych poleceniach i na klientach wracających - ponieważ są to ludzie, którzy zostali już zweryfikowani i sam proces budowania relacji, z uwagi na polecenia, jest o wiele prostszy. Nie musimy wówczas generować dodatkowych kosztów na pozyskanie klientów, ani przekonywać ich dlaczego warto z nami współpracować – ktoś zrobił to już za nas.
Właśnie dlatego taka baza klientów i jej odpowiednia konstrukcja daje nam możliwość rozwoju w naszej branży oraz zwiększenia zarobków kosztem mniejszego wkładu pracy. Łatwiej jest przekonać do współpracy na wyłączność klientów, którzy trafili do nas z polecenia, od tych, którzy trafili do nas przez ogłoszenie i rozmawiali już tego dnia z kilkunastoma innymi pośrednikami. Z uwagi na to, planując swoją karierę w branży nieruchomości, powinieneś/aś być świadomy/a, że budowanie bazy swoich klientów jest jednym z kluczowych czynników sukcesu i zadowolenia z wykonywania tej pracy.
Z doświadczenia wiem, że każdy chce pracować z klientami wracającymi oraz klientami, którzy trafili do nas z polecenia. Tacy klienci chcą z nami pracować i naprawdę potrzebują naszej pomocy, są nam wdzięczni, dzięki czemu są gotowi zapłacić odpowiednie wynagrodzenie za naszą pracę i nie mają z tym żadnego problemu.
Jednym ze sposobów na pozyskanie klientów na bazę jest oczywiście podzielenie się z najbliższymi i znajomymi, że jesteśmy agentem nieruchomości oraz że od jakiegoś czasu mamy już swoją specjalizację i wiemy dokładnie jak zająć się procesem sprzedaży czy też najmu mieszkania.
Polecenia od znajomych są bardzo dobrym sposobem na pozyskanie nowych klientów, ponieważ są to szczere rekomendacje - zwyczaj znajomi czy najbliższa rodzina znają nas dokładnie i wiedzą, jacy jesteśmy. W konsekwencji chętnie polecają nasze usługi jakby to oni sami je wykonywali. Są przekonani co do naszych umiejętności mimo, iż nie do końca znają jakość naszych usług.
Musimy pamiętać o tym, że praca jako agent nieruchomości nie jest pracą samą w sobie – to także pewnego rodzaju sposób życia, ponieważ zarówno w godzinach pracy, jak i poza nimi, jesteśmy pośrednikiem nieruchomości. Każda napotkana przez nas osoba może być potencjalnie zainteresowana nieruchomościami.
Jeśli więc poznałeś/aś nową osobę i masz taką możliwość, warto zapytać ją czym się zajmuje i jakie ma zainteresowania. Wszystko po to, aby stworzyć sobie grunt do rozmowy na temat tego, czym my się zajmujemy. To również jeden ze sposobów na pozyskanie nowych klientów do swojej bazy.
Właśnie dlatego warto, budując swoją relację z klientem, poinformować go, że jeżeli będzie taka potrzeba i ktoś z najbliższych znajomych czy też osób z rodziny będzie potrzebował informacji, pomocy lub porady w związku z nieruchomościami, może do Ciebie zadzwonić powołując się na współpracę z nim.
Takie nastawienie jest świetnym sposobem na poszerzanie swojej bazy oraz na pozyskanie wartościowych kontaktów, które mogą w przyszłości zaowocować nowymi współpracami.
Właśnie dlatego powinniśmy odpowiednio przygotować się do korzystania z telefonu. Powinniśmy wiedzieć jak z niego korzystać. Jak zapisywać poszczególne kontakty i jak telefon ma pomóc nam w pracy, czyniąc ją łatwiejszą i przyjemniejszą.
Wskazówki dotyczące tego jak przygotować się do prezentacji oraz jak powinniśmy ją przeprowadzić przygotuję w osobnym artykule. Jeśli chcesz dowiedzieć się pierwszy o kolejnym artykule to zapisz się na tą listę:
Kolejnym elementem obsługi posprzedażowej jest oczywiście utrzymanie kontaktu z jedną i drugą stroną, żeby dowiedzieć się czy wszystko przebiegło pomyślnie. W przypadku kupującego powinniśmy zainteresować się czy dobrze mu się mieszka. Z perspektywy właściciela należy dowiedzieć się czy zrealizował swoje oczekiwania finansowe po sprzedaży. Powinniśmy dowiedzieć się czy ma gdzie mieszkać lub czy potrzebuje pomocy w znalezieniu nieruchomości. Wszystko po to, żeby ten kontakt ocieplić i utrzymać dobrą relację z osobą sprzedającą.
To właśnie na etapie obsługi posprzedażowej powstaje możliwość wypracowania sobie polecenia od jednej i od drugiej strony. Jeżeli bowiem klienci są zadowoleni z naszej obsługi, jest to idealna sytuacja pozwalająca na rozwijanie naszej bazy klientów i doprowadzenie do momentu, w którym to klienci chcą z nami współpracować, a nie my budujemy swoją bazę nieruchomości po to, żeby tych klientów pozyskać.
Jeśli jesteś zainteresowany/a pracą agenta nieruchomości to dowiedz się jak nim zostać w kolejnym artykule:
Dowiedz się Jak zostać pośrednikiem nieruchomości
Budowanie bazy ofert
Pierwszym krokiem, który powinniśmy omówić, jest budowanie bazy ofert nieruchomości. Taką bazę tworzymy na podstawie ofert, jakie pozyskaliśmy bezpośrednio od właścicieli nieruchomości. Jest to o tyle ważne, że telefony, jakie otrzymamy od klientów dotyczą: -> właśnie tych domów, -> mieszkań i działek, które będą znajdować się w naszej bazie. W trakcie budowania bazy istotnym krokiem jest również proces nawiązywania relacji z właścicielem. Jest to podstawa właściwego i efektywnego tworzenia bazy nieruchomości. Agent rozpoczynający swoją pracę w branży nieruchomości, zaczyna od nawiązania relacji z właścicielami.
Dlaczego jeszcze zbudowanie dobrej bazy nieruchomości jest tak ważne dla agenta?
To właśnie dzięki dobrej bazie, pozyskujemy kontakty do potencjalnych kupujących. Jest to pierwszy krok na drodze do przyszłej niezależności finansowej agenta. Dobrze zbudowana baza pracuje dla agenta przez całą jego karierę. To dzięki niej pośrednicy mają stały kontakt z właścicielami, którzy mogą ich polecać. Agent może ponownie wystawić oferty mieszkań na wynajem jeśli jest w kontakcie z właścicielem.
Ponieważ właściciele mieszkań, którzy chcą ponownie wynająć swoją nieruchomość, kontaktują się do agentów, którzy się wcześniej sprawdzili. Umożliwia nam to zbudowanie stałej bazy klientów, którzy będą nas polecać i systematycznie oddawać nam swoje mieszkania pod opiekę.
To polecanie jest bardzo cenne, szczególnie w dużych miastach, gdzie swoje usługi oferuje kilkaset agencji nieruchomości. Często właścicielom trudno jest wybrać odpowiednią agencję bądź agenta bez rekomendacji. Dlatego właśnie warto pracować nad swoją bazą.
Jak zacząć budowanie odpowiedniej bazy nieruchomości?
Wyszukanie ofert w Internecie
Aktualnie najwięcej nieruchomości można znaleźć na portalach internetowych, gdzie zarówno: -> właściciele, -> jak i pośrednicy -> oraz deweloperzy, wystawiają swoje oferty. Jest to zrozumiałe z uwagi na to, że obecnie większość klientów poszukuje odpowiednich ofert w sieci. Korzystają z największych portali z tego typu ogłoszeniami. Zaliczamy do nich m. in. portale: -> otodom, nieruchomosci-online, gratka, olx, gumtree, morizon czy domiporta. Klienci korzystają również z wielu innych, mniejszych portali lokalnych. Na pozostałych portalach oprócz ofert biur nieruchomości można znaleźć także ogłoszenia pochodzące bezpośrednio od właścicieli mieszkań i domów oraz deweloperów.
W jaki sposób my możemy budować własną bazę nieruchomości w oparciu o wymienione portale?
Przede wszystkim musimy zapoznać się z każdą ze stron indywidualnie. Nierzadko poszczególne serwisy oferują konkretne rodzaje nieruchomości, co wynika ze specyfiki i specjalizacji danego portalu.
Niektóre serwisy są nastawione na sprzedaż i wynajem mieszkań. W konsekwencji zostały wypozycjonowane w taki sposób, aby przyciągać klientów zainteresowanych tym rodzajem nieruchomości. Inne z kolei cieszą się popularnością wśród osób interesujących się zakupem bądź wynajmem lokali usługowych. Naszym więc zadaniem, jako agenta nieruchomości, jest szczegółowe zapoznanie się ze specyfiką konkretnych portali.
Po wpisaniu hasła związanego z nieruchomością, która interesuje klienta pojawiają się portale nieruchomości. Jest to podstawowy sposób wyszukiwania nieruchomości przez klientów. To właśnie pozycja portali w wyszukiwarkach internetowych decyduje o tym, na jaki portal trafi klient.
Kolejnym ważnym aspektem naszej pracy jest przeanalizowanie parametrów i filtrów poszczególnych serwisów. Powinniśmy wiedzieć jakie przedziały cenowe, parametry dodatkowe oraz ogólne rodzaje sortowania i filtrowania cechują dany portal. To właśnie klienci, korzystający z tych narzędzi, przeglądają dane nieruchomości. Dzięki temu dowiemy się jak klienci szukają naszych ofert.
Przeglądając ogłoszenia na portalach warto również zwrócić uwagę na szczegóły:
–> tytuł, parametry oraz opis oferty
W trakcie przeglądania ofert, wypracowujemy sobie tzw. bystre oko. Jesteśmy w stanie odróżnić ogłoszenia dobre jakościowo od tych słabych. Jesteśmy też przed etapem przygotowania konkretnej oferty nieruchomości.
Po przefiltrowaniu wszystkich nieruchomości w parametrach, tworzymy listę wszystkich nieruchomości. Na portalach, w każdym ogłoszeniu znajduje się numer do właściciela lub do agenta. Dzięki temu mamy kontrolę nad aktualnymi ofertami, które pojawiają się w naszej okolicy.
Wyszukiwanie ofert do pozyskania, jest rutynowym elementem naszej pracy. Weryfikujemy i sprawdzamy jakie świeże oferty pojawiły się na portalach. Ta wiedza daje nam możliwość pracy z klientami poszukującymi. Oni również korzystają z portali nieruchomości. Dzięki temu, że jesteśmy na bieżąco, możemy dostarczyć klientowi wartościową usługę.
Telefony do właścicieli nieruchomości
Mamy już przygotowaną bazę nieruchomości oraz listę ofert z telefonami do właścicieli, na którą będziemy dzwonić. Właśnie do tego momentu chcieliśmy dojść, przeglądając wszystkie portale nieruchomości, które nas interesują.Jak przygotować się do takiego telefonu z właścicielem nieruchomości? Po co dzwonimy do właściciela nieruchomości? Jak taka rozmowa powinna przebiegać? Co chcemy osiągnąć po takiej rozmowie? Dlaczego warto dzwonić do właścicieli nieruchomości?Każdy agent nieruchomości powinien zadać sobie powyższe pytania i spróbować na nie odpowiedzieć. Przede wszystkim określamy cel tych telefonów. Jeżeli wiemy po co dzwonimy, łatwiej nam prowadzić rozmowę w określonym kierunku. Warto ułożyć sobie wcześniej ramowy plan rozmowy. Wyciągamy wtedy wnioski z łatwością, a każda rozmowa jest dla nas cenną lekcją.
Przed wykonaniem telefonu do klienta powinniśmy się odpowiednio przygotować. Zorganizujmy sobie miejsce gdzie nikt nam nie przeszkadza. Zadbajmy o materiały do notowania. Gdy jesteśmy odpowiednio przygotowani do telefonów:
-> mamy przygotowaną listę nieruchomości z numerami,
-> mamy również otwarte oferty w przeglądarce,
-> wiemy jakie szczegóły zawiera każda oferta
-> a także przejrzeliśmy dokładnie zdjęcia. Zapoznanie się z fotografiami nieruchomości w ogłoszeniu sprawia, że poznajemy lepiej jej stan techniczny.
Przygotuj:
-> listę numerów nieruchomości, na które zadzwonisz
-> otwarte oferty w przeglądarce
-> coś do pisania i notowania
-> zastanów się jaki masz cel każdego konkretnego telefonu
Teraz możesz przystąpić do telefonowania...
Pamiętaj, żeby mieć coś do pisania pod ręką. Jeśli n nasz rozmówca nie odbiera, możesz zanotować tę informację wraz z numerem telefonu danego właściciela. Ułatwi to Tobie przygotowanie się na ewentualny telefon z jego strony.
Do właściciela nieruchomości dzwonimy przede wszystkim po to, żeby umówić się z nim na spotkanie. Na spotkaniu zobaczysz już nieruchomość oraz nawiążesz z nim współpracę.
Musimy mieć świadomość, że właściciele nieruchomości często odbierają telefony od pośredników dzwoniących w tym samym celu, co my. Jedni agenci są do rozmów lepiej przygotowani, inni mniej. Właściciele są często zmęczeni telefonami od pośredników nieruchomości. Próbują w szybkim czasie zakończyć rozmowę bez nawiązania współpracy. Dlatego mając taką wiedzę zadzwonisz z uśmiechem i pozytywną energią. Warto wyróżnić się na tle konkurencji.
Dzwoń z konkretnym celem do klienta - to ułatwia!
Każda rozmowa powinna być zaplanowana.Powinna mieć swój określony wstęp oraz zawierać konkretny powód dla którego dzwonimy. Powinniśmy także umieć przedstawić właścicielowi korzyści płynące ze współpracy z nami. Chętniej umówi się z nami na jego nieruchomości. To właśnie właścicielowi, a nie nam, , ma zależeć na spotkaniu. Jeśli będzie inaczej, klient się rozłączy i stwierdzi, że nie masz nic ciekawego do zaoferowania.
Jakie korzyści daje nam telefon do właściciela?
Przede wszystkim mamy możliwość poznać każdego właściciela.Możemy nawiązać z nim współpracę i pozyskać nieruchomość do swojej bazy. Każde spotkanie z posiadaczem nieruchomości to okazja na długofalową relację. Poznajemy go i zyskujemy dostęp do poleceń klientów, którzy pojawiają się w trakcie współpracy z klientem.
Dodatkowo pracowanie z telefonem w celu pozyskania nieruchomości podnosi naszą pewność siebie. Po każdej rozmowie telefonicznej zwiększa się nasza płynność bezpośredniej rozmowy z właścicielem, już w trakcie spotkania. Dodatkowo poznajemy wszystkie obawy posiadaczy nieruchomości. Znajomość ich jest pomocna przy nawiązaniu współpracy. Znając powody odmowy możemy się lepiej przygotować na spotkanie. Umiejętna praca z tymi informacjami pozwala nam skuteczniej umawiać kolejne spotkania z przyszłymi właścicielami.
Jeżeli więc zastanawiasz się czy jest sens dzwonić do właścicieli, to podałem Tobie przynajmniej 2 powody dla których warto. Wyjdź ze swojej strefy komfortu, przygotuj się odpowiednio i zacznij dzwonić. Pamiętaj, że rozmowy, umawianie spotkań i poznawanie nowych ludzi są właśnie po to, aby rozwijać swój warsztat pracy.
Nawiązanie współpracy z właścicielem
Umówiliśmy się już na spotkanie z właścicielem nieruchomości, ustaliliśmy miejsce i datę spotkania. Jak to powinno wyglądać i po co właściwie to robimy? Celem naszego spotkania jest oczywiście nawiązanie współpracy i pozyskanie oferty do naszej bazy. Należy pamiętać, że każde spotkanie z właścicielem nieruchomości powinno być zaplanowane i przeprowadzone w określony sposób. Zwiększa to nasze szanse na zawarcie umowy współpracy oraz zbudowanie dobrej relacji z klientem.
Pamiętajmy, że spotkanie odbywa się zazwyczaj w nieruchomości, która jest własnością klienta. Zachowujmy się kulturalnie, a także szanujmy jego przestrzeń oraz fakt, że gości nas u siebie. Należy również okazać zainteresowanie nieruchomością i poprosić właściciela o oprowadzenie po niej.
Przedstawienie oferty współpracy
Obejrzeliśmy już, wraz z właścicielem, całą nieruchomość. Przyszedł moment, w którym możemy porozmawiać o współpracy. Właśnie po to w trakcie oglądania mieszkania nawiązujemy do szczegółów technicznych i zbieramy informacje. Pokazujemy w ten sposób właścicielowi, że jesteśmy dobrze przygotowani do spotkania i wiemy, po co tutaj przyszliśmy. Właściwą rozmowę prowadzimy przedstawiając klientowi możliwości współpracy w taki sposób, aby dostrzegał płynące z tego korzyści. Właściciel nieruchomości powinien wiedzieć na czym będzie polegała nasza współpraca i dlaczego to właśnie z naszej oferty powinien skorzystać. Zaczynając rozmowę od innej strony musimy liczyć się z tym, że właściciel od razu zaneguje chęć współpracy i będzie podważał to, o czym będziemy mówić.
Nieodłącznym elementem przedstawienia oferty współpracy jest również rozmowa o naszym wynagrodzeniu.
Ustalenie wynagrodzenia za usługę
Powinniśmy dokładnie wiedzieć: -> co obejmuje nasze wynagrodzenie, -> jak będzie wyglądał proces współpracy z właścicielem, -> jakie działania dla niego podejmiemy -> oraz jakie obawy, wątpliwości czy pytania może mieć klient zainteresowany współpracą z nami. Dzięki temu płynnie przejdziemy do rozmowy o wynagrodzeniu. Łatwiej przekonamy właściciela do naszej propozycji współpracy. Co w perspektywie dalszej rozmowy pozwoli nam podpisać umowę pośrednictwa.Podpisanie umowy pośrednictwa
Przede wszystkim musimy mieć świadomość, że podpisanie umowy pośrednictwa wiąże się z licznymi pytaniami, obawami i wątpliwościami właścicieli nieruchomości. Oczekujemy od sprzedających lub wynajmujących podpisania pisemnego zobowiązania, dlatego powinniśmy doskonale orientować się we wszelkich zapisach i punktach umowy; znać ją właściwie na pamięć. Unikniemy dzięki temu niepotrzebnego stresu i w prosty sposób wyjaśnimy klientowi budowę oraz cel podpisywanego dokumentu. Najlepiej przećwiczyć rozmowę z najbliższą rodziną, przyjaciółmi lub współpracownikami, przekonując ich do podpisania umowy pośrednictwa. Pytania, jakie mogą nam zadać w trakcie tego ćwiczenia, będą dla nas cenną informacją zwrotną. Jeśli to, co mówimy, będzie dla nich niejasne, klient również nas nie zrozumie. Warto wówczas przygotować się w taki sposób, żeby z łatwością wytłumaczyć problematyczne zagadnienie.Przygotowanie oferty nieruchomości
Podczas spotkania zbieramy wszystkie istotne dane, które będą przydatne do przygotowania oferty nieruchomości. Dzięki szczegółowemu zebraniu informacji na spotkaniu mamy możliwość przygotować dokładną ofertę nieruchomości. Kolejne informacje, będą pomocne przy: -> pracy z klientem, -> tworzeniu prezentacji -> czy odpowiadaniu na wszelkie pytania pojawiające się przy współpracy.
Dlaczego zebranie informacji technicznych jest tak ważne?
Przede wszystkim dlatego, że informacje te odróżniają jedną nieruchomość od drugiej. Dodatkowymi zagadnieniami, które są podstawowym źródłem informacji o nieruchomości, to:
-> cena,
-> lokalizacja,
-> ilość pokoi,
-> piętro,
-> rodzaj ogrzewania,
-> miejsce do parkowania,
-> stan wyposażenia,
-> rok budowy,
-> winda.
Jest też szereg informacji, które uzyskamy dopiero podczas oglądania nieruchomości, a które przydadzą się później - w trakcie tworzenia prezentacji czy samej oferty.
Tworzenie opisu nieruchomości
Zebrane wiadomości pomagają także w tworzeniu opisu nieruchomości. Opis ma charakter czysto informacyjny, ponieważ dostarcza zainteresowanemu pełnych danych dotyczących nieruchomości. Odpowiada na pytania, które zadaje sobie klient w trakcie przeglądania ofert na portalach. Kolejną istotną funkcją opisu nieruchomości jest nakłonienie użytkownika do działania. Treść opisu powinna być na tyle ciekawa i intrygująca, żeby klient zechciał umówić się na prezentację. Przygotowując opis nieruchomości powinniśmy więc działać w oparciu o nasz określony schemat.
Im bardziej czytelny opis nieruchomości, tym chętniej klient go czyta. Im szybciej klient znajdzie interesujące go informacje, tym chętniej przeczyta opis do końca. Na końcu opisu zawsze powinniśmy zachęcić klienta do działania i kontaktu z nami.
Szczegółowo opisałem to zagadnienie w artykule jak napisać skuteczny opis nieruchomości.
Przygotowanie zdjęć nieruchomości
W trakcie spotkania z właścicielem wykonujemy również sesję zdjęciową nieruchomości. Zdjęcia pełnią bardzo ważną rolę w procesie wyboru mieszkania. W pierwszej kolejności przykuwają uwagę klienta przeglądającego oferty na portalach. Odpowiednio przygotowane zdjęcia: –> jasne i wyraźne zaciekawią użytkownika i spowodują, że będzie chciał przeczytać opis nieruchomości. Zdjęcia kiepskiej jakości – ciemne, niewyraźne – zniechęcą klienta do dalszego oglądania konkretnej oferty.
Jak zrobić odpowiednie zdjęcia nieruchomości, to jednak zdecydowanie temat na osobny artykuł.
Przygotowanie rzutu nieruchomości
Kolejnym istotnym elementem każdej oferty nieruchomości jest rzut pokazujący rozkład oraz układ poszczególnych pomieszczeń. Dlaczego rzut pełni tak ważną rolę? Klient, który: ->wszedł w konkretną ofertę, -> zobaczył zdjęcia, -> zainteresował się i przeczytał opis, -> powinien zobaczyć rzut, aby lepiej wyobrazić sobie nieruchomość. Łatwiej jest odnaleźć się we wnętrzu patrząc zarówno na zdjęcia, jak i na rzut. Trudniej jest wyobrazić sobie jak wygląda nieruchomość patrząc tylko na zdjęcia.
Wynika to z faktu, że nierzadko przejścia między jednym a drugim pokojem przez korytarz nie są dobrze wyeksponowane na zdjęciach. Klient gubi się np. w liczbie pokoi. Mieszkanie, które jest duże i przestronne na zdjęciach, może prezentować się na znacznie mniejsze niż w rzeczywistości. Rzut, pokazując rozkład poszczególnych pomieszczeń, ułatwia orientację w nieruchomości.
Przygotowanie filmu nieruchomości
Dodatkiem podnoszącym atrakcyjność każdej oferty nieruchomości jest wirtualny spacer oraz film nieruchomości. Film pokazujący cały dom/mieszkanie pozwala klientowi przenieść się bezpośrednio do obiektu i jest doskonałym uzupełnieniem informacji w opisie oraz przedstawionych zdjęć. Dzięki tej metodzie klientowi łatwiej wyobrazić sobie funkcjonowanie w tej przestrzeni. Film ułatwia również odpowiedź na pytanie "czy ta nieruchomość jest dla mnie." Wpływa na pierwsze wrażenie danej oferty. Pozytywny obraz przedstawionej nieruchomości trwa dłużej. Klient oglądający mieszkanie będzie o nim pamiętał i chętniej zadzwoni do agenta bądź do właściciela.Marketing oferty nieruchomości
Na tym etapie mamy już przygotowaną ofertę nieruchomości, którą publikujemy na naszej stronie oraz na portalach. Co dalej? W jaki sposób możemy promować swoją ofertę nieruchomości, aby pozyskać klientów zainteresowanych obejrzeniem prezentacji i mieszkania? Wyróżniamy kilka popularnych sposobów promocji swojej oferty, które od wielu lat przynoszą skuteczne rezultaty. Jednym z nich jest właśnie promocja ofert na portalach nieruchomości.Promocja na portalach nieruchomości
Przystępując do promocji należy zadać sobie pytanie jak w zasadzie taki proces wygląda i dlaczego warto o tym pomyśleć jak o dodatkowym sposobie na pozyskanie klientów. Przede wszystkim powinniśmy zastanowić się jak działają portale nieruchomości oraz w jaki sposób klienci wyszukują oferty na tych serwisach. Kolejne pytanie, które powinniśmy sobie zadać to, jak to się dzieje, że klienci trafiają właśnie na portale nieruchomości. Sprawa jest o tyle prosta, że zainteresowani wpisują, głównie w wyszukiwarce Google, określoną frazę, np. „dwa pokoje krzyki” i po wpisaniu takiej frazy klientowi pojawia się lista pierwszych 10 stron internetowych. Oczywistym jest, że wśród tych pierwszych sześciu wyników w wyszukiwarce Google pojawiają się portale nieruchomości, więc w zależności od tego na jakiej pozycji przy danej frazie znajduje się poszczególny serwis, wówczas klient trafia właśnie tam. Po wejściu na portal użytkownik widzi wyszukiwarkę nieruchomości na stronie głównej, gdzie ustawia parametry, które go interesują. Następnie klient przegląda listę nieruchomości, która pojawiła się po zastosowaniu określonych kryteriów.
Użytkownik patrzy na zdjęcie, tytuł oraz parametry danego ogłoszenia, i w taki sposób decyduje się czy przejść do szczegółów oferty czy szukać dalej. Właśnie na tym etapie pojawia się możliwość dodatkowej promocji ogłoszenia na portalu czyli działań, które powinniśmy podjąć, żeby to właśnie naszą ofertę w pierwszej kolejności zauważył klient.
Pakiety promocji na portalach
Na poszczególnych stronach mamy do dyspozycji różne pakiety promocji, wyróżnień oraz podbić, które w zależności od naszych potrzeb, atrakcyjności oferty czy samego rodzaju nieruchomości możemy dowolnie wykorzystywać. Dodatkowa promocja pozwala zwiększyć widoczność naszego ogłoszenia, które użytkownik w danym momencie przegląda. Działanie to jest najprostszym sposobem na pozyskanie dodatkowych kontaktów od klientów kupujących czy też najemców. Wiąże się to oczywiście z dodatkową opłatą, ponieważ każde wyróżnienie wymaga kolejnych płatności jednorazowych. Niektóre portale mają przygotowane pakiety wyróżnień i promocji w ramach opłacanych cyklicznie – najczęściej co miesiąc - abonamentów. Możemy wówczas dowolnie, w trakcie trwania tego abonamentu, wykorzystać przydzieloną ilość podbić pakietów oraz wyróżnień. Musimy mieć świadomość, że osoby, które trafiają do nas poprzez portale, są klientami, którzy mają styczność z naszą firmą i z naszą ofertą po raz pierwszy. Ci klienci są zdecydowanie bardziej nieufni i wymagają przede wszystkim zbudowania relacji i zbadania dokładnych kryteriów ich poszukiwań oraz potrzeb. Właśnie dlatego korzystanie z promocji na portalach wiąże się z większymi pokładami energii, jaką trzeba poświęcić na obsługę takiego klienta oraz dodatkowymi wydatkami na budżet promocji. Inaczej wygląda to w przypadku klienta, który trafia do nas bezpośrednio z polecenia.
Promocja na stronie internetowej biura nieruchomości
Większość biur nieruchomości dysponuje swoją prywatną stronę internetową, która jest zarówno wizytówką, jak i sposobem na pozyskanie dodatkowego ruchu. Popularne biura nieruchomości w Polsce są bardzo dobrze widoczne w wyszukiwarce Google przy poszczególnych frazach, dzięki czemu generują dodatkowy ruch na swojej stronie. Wówczas taka witryna internetowa działa dokładnie tak jak wyszukiwarka, z tym, że klient filtruje oferty bezpośrednio na stronie biura nieruchomości czy też dewelopera, a nie na stronie portalu.
Dzięki temu użytkownik poznaje bliżej markę i oswaja się z nią - dzwoniąc i pisząc bezpośrednio do działu sprzedaży lub poszczególnego agenta, jest bardziej chętny do skorzystania z ich usług. W konsekwencji klient chętniej umawia się na spotkanie, ponieważ poświęcił już trochę energii oraz czasu na to, żeby wyszukać oferty na tej stronie.
Na tym etapie niezwykle istotnym jest odbieranie telefonów oraz odpisywanie na zapytania, które trafiają do nas bezpośrednio ze strony, ale i z portali, ponieważ to właśnie czas naszej reakcji ma znaczący wpływ na jakość relacji z klientem.
Naszą stronę można pozycjonować w taki sposób, jak robią to największe biura nieruchomości - promować w wyszukiwarce Google poprzez płatną reklamę za kliknięcie (w tym przypadku za pomocą Google Apps). Dodatkowo, możemy wykupić płatną reklamę pojawiającą się na innych portalach, forach bądź blogach, gdzie jest ruch, który może prowadzić bezpośrednio do naszej strony. Wiąże się to z dodatkową opłatą, natomiast wtedy promujemy naszą prywatną markę i reklamujemy w pierwszej kolejności wszystkie oferty, które pojawiają się na naszej stronie.
Pozostałe sposoby promocji ofert
Poza wymienionymi wcześniej, jest jeszcze kilka sprawdzonych sposobów dodatkowej promocji naszych ofert. Musimy mieć świadomość, że promocja naszych ofert uzależniona jest od kilku czynników, m. in.: -> miejsca, w którym mieszkamy, -> rodzaju promowanej nieruchomości, -> ilości podobnych ofert dostępnych w danej chwili na rynku -> oraz atrakcyjności naszej oferty w kontekście ceny, -> wyposażenia i innych parametrów. Nieruchomości możemy promować np. poprzez reklamę na banerze – wówczas wywieszamy baner bezpośrednio na konkretnej nieruchomości, co pozwoli użytkownikom, czy też przyszłym klientom od razu zauważyć informację, że w tej lokalizacji znajduje się nieruchomość na sprzedaż.Krok 4. Budowanie bazy klientów
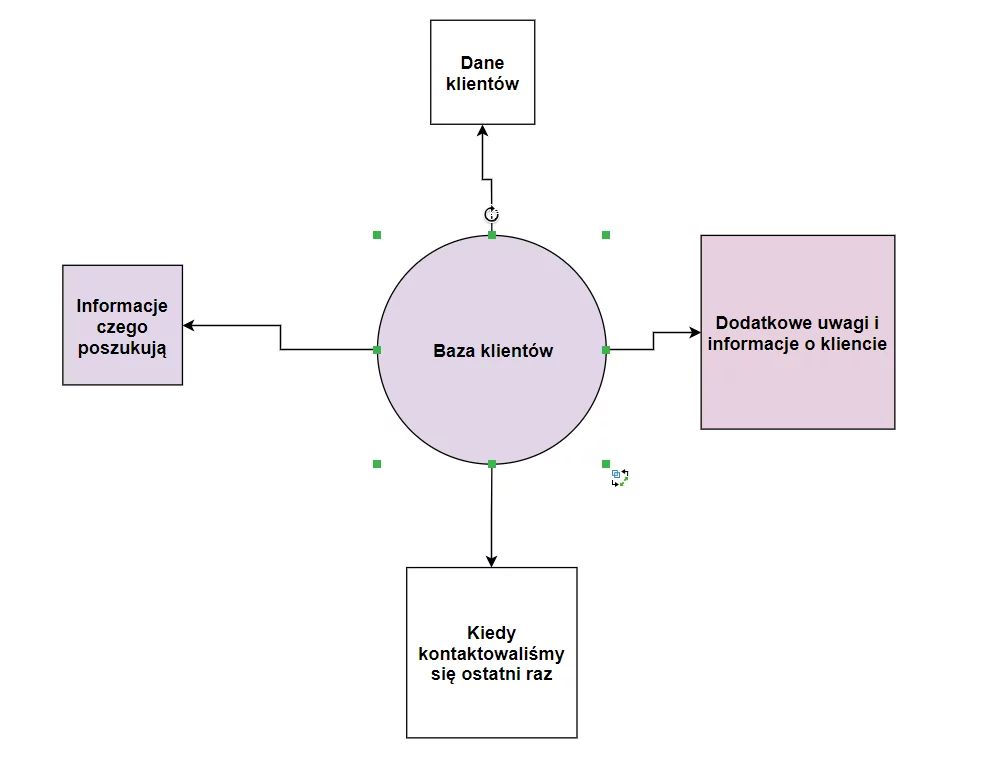
Mamy już klientów, którzy dzwonią bezpośrednio w związku z naszymi ogłoszeniami, umawiamy się na prezentację, pozyskujemy kolejne oferty do naszej bazy. Co powinniśmy zrobić dalej? Przede wszystkim musimy zastanowić się w jaki sposób będziemy zbierać informacje o właścicielach i w jaki sposób będziemy te informacje segregować, ponieważ posiadanie wiedzy o naszych klientach jest niezwykle istotne. Musimy zatem wiedzieć:Czego poszukują? Na jakim są etapie? Kiedy ostatni raz oglądali nieruchomość? Jaki mają realny czas na zakup? Jaki mają budżet? Co im się spodobało, a co nie?To wszystko składa się na bardzo wartościowe informacje, które ułatwią nam później, na etapie finalizacji transakcji, cały proces - przed podjęciem przez klienta ostatecznego wyboru. Jak w zasadzie taką bazę klientów tworzyć? Jak ona powinna wyglądać? To jest jedno z pytań, które powinien zadać sobie każdy, kto pracuje w sprzedaży nieruchomości, ubezpieczeń, kredytów, samochodów czy wszelkich innych produktów oraz usług. Baza to przede wszystkim rejestr podstawowych danych o konkretnym kliencie oraz informacji co się z nim dzieje i na jakim jest etapie; jest to krótki brief tego klienta. Większość biur nieruchomości korzysta z gotowych rozwiązań do zarządzania ofertami oraz kupującymi, najemcami i właścicielami ofert.
Takie oprogramowanie umożliwia nam w prosty sposób zarządzać naszymi klientami i pozwala oszacować kolejność, w której powinniśmy się nimi zająć. Należy pamiętać, że nasi klienci są na różnym etapie poszukiwań, mają różne preferencje i kryteria, a także odmienne doświadczenia, dlatego podjęcie przez nich decyzji o zakupie w określonym momencie bywa czasami niemożliwe.
Musimy więc pracować z naszymi klientami, wdrożyć ich pokazując, co jest na rynku, zbadać dokładnie ich preferencje oraz wspólnie dowiedzieć się jakie czynniki decydują o tym, że są w stanie podjąć decyzję, a co ich ogranicza, jeszcze przed podjęciem decyzji dotyczącej zakupu.
Dobrze zbudowana baza klientów potrafi pracować na nas przez cały okres naszej kariery w nieruchomościach, jak i również później. Doświadczeni agenci nieruchomości pracują praktycznie wyłącznie na klientach ze swojej bazy - na tak zwanych poleceniach i na klientach wracających - ponieważ są to ludzie, którzy zostali już zweryfikowani i sam proces budowania relacji, z uwagi na polecenia, jest o wiele prostszy. Nie musimy wówczas generować dodatkowych kosztów na pozyskanie klientów, ani przekonywać ich dlaczego warto z nami współpracować – ktoś zrobił to już za nas.
Właśnie dlatego taka baza klientów i jej odpowiednia konstrukcja daje nam możliwość rozwoju w naszej branży oraz zwiększenia zarobków kosztem mniejszego wkładu pracy. Łatwiej jest przekonać do współpracy na wyłączność klientów, którzy trafili do nas z polecenia, od tych, którzy trafili do nas przez ogłoszenie i rozmawiali już tego dnia z kilkunastoma innymi pośrednikami. Z uwagi na to, planując swoją karierę w branży nieruchomości, powinieneś/aś być świadomy/a, że budowanie bazy swoich klientów jest jednym z kluczowych czynników sukcesu i zadowolenia z wykonywania tej pracy.
Z doświadczenia wiem, że każdy chce pracować z klientami wracającymi oraz klientami, którzy trafili do nas z polecenia. Tacy klienci chcą z nami pracować i naprawdę potrzebują naszej pomocy, są nam wdzięczni, dzięki czemu są gotowi zapłacić odpowiednie wynagrodzenie za naszą pracę i nie mają z tym żadnego problemu.
Pozyskanie klientów na bazę ofert
W jaki sposób pozyskać klientów na taką bazę i w jaki sposób tę bazę rozwijać? To dobre pytanie, gdyż każdy powinien zastanowić się indywidualnie w jaki sposób chce poprowadzić swoją karierę w nieruchomościach. Pozyskanie klientów na naszą prywatną bazę jest jednym z czynników, który wpływa na nasz sukces. Co to dokładnie znaczy? Tyle, że pracując na początku przy stworzeniu własnej bazy ofert, spotkania z właścicielami nieruchomości powinniśmy traktować jako szansę na stworzenie swojej prywatnej bazy nowych znajomości i przyszłych klientów. Jest to o tyle ważne, że to właśnie właściciele nieruchomości są idealnymi przyszłymi klientami, ponieważ oni sami są zorientowani na nieruchomości, a także znają osoby, które mogą potrzebować w przyszłości naszej pomocy. Podsumowując: traktujmy te spotkania jako szansę i możliwości, a nie obowiązek czy działanie stresujące i niekoniecznie komfortowe.
Jednym ze sposobów na pozyskanie klientów na bazę jest oczywiście podzielenie się z najbliższymi i znajomymi, że jesteśmy agentem nieruchomości oraz że od jakiegoś czasu mamy już swoją specjalizację i wiemy dokładnie jak zająć się procesem sprzedaży czy też najmu mieszkania.
Polecenia od znajomych są bardzo dobrym sposobem na pozyskanie nowych klientów, ponieważ są to szczere rekomendacje - zwyczaj znajomi czy najbliższa rodzina znają nas dokładnie i wiedzą, jacy jesteśmy. W konsekwencji chętnie polecają nasze usługi jakby to oni sami je wykonywali. Są przekonani co do naszych umiejętności mimo, iż nie do końca znają jakość naszych usług.
Musimy pamiętać o tym, że praca jako agent nieruchomości nie jest pracą samą w sobie – to także pewnego rodzaju sposób życia, ponieważ zarówno w godzinach pracy, jak i poza nimi, jesteśmy pośrednikiem nieruchomości. Każda napotkana przez nas osoba może być potencjalnie zainteresowana nieruchomościami.
Jeśli więc poznałeś/aś nową osobę i masz taką możliwość, warto zapytać ją czym się zajmuje i jakie ma zainteresowania. Wszystko po to, aby stworzyć sobie grunt do rozmowy na temat tego, czym my się zajmujemy. To również jeden ze sposobów na pozyskanie nowych klientów do swojej bazy.
Telefony do kupujących
Utrzymanie kontaktu z aktualnymi klientami - którzy są właścicielami nieruchomości oraz którzy poszukują nieruchomości na wynajem bądź zakup – to również świetny sposób na to, aby naszą bazę rozwijać. Dzieje się tak, ponieważ proces zakupu czy też najmu to nie jest kwestia jednego dnia. Pozostając w stałym kontakcie z klientem, przez cały okres kontraktu, mamy możliwość uzyskać polecenie, o które nawet nie prosimy. Jeżeli klient jest zadowolony ze sposobu komunikacji oraz sposobu współpracy, jaki dla niego przygotowaliśmy, chętnie powie swoim znajomym, osobom które potrzebują pomocy, że współpracuje z dobrym agentem nieruchomości, z takiej i takiej firmy. Wówczas, jeżeli potencjalny klient ma jakieś dodatkowe pytania, może śmiało do nas zadzwonić.
Właśnie dlatego warto, budując swoją relację z klientem, poinformować go, że jeżeli będzie taka potrzeba i ktoś z najbliższych znajomych czy też osób z rodziny będzie potrzebował informacji, pomocy lub porady w związku z nieruchomościami, może do Ciebie zadzwonić powołując się na współpracę z nim.
Takie nastawienie jest świetnym sposobem na poszerzanie swojej bazy oraz na pozyskanie wartościowych kontaktów, które mogą w przyszłości zaowocować nowymi współpracami.
Tworzenie polecenia od klientów
Jednym z lepszych sposobów na rozwijanie swojej bazy klientów jest utrzymanie kontaktu z osobami, które już z nami kupiły. Kto może być lepszym dowodem naszej pracy niż klient, który kupił z nami nieruchomość i jest zadowolony z obsługi? Wypracowany schemat współpracy z klientami, którzy już z nami kupili, jest świetnym sposobem na to, żeby mocno rozwinąć swoją bazę i pracować wyłącznie na poleceniach, według własnych zasad. Mając to na uwadze pamiętajmy, żeby po każdej transakcji poinformować klienta, że jeżeli tylko nadarzy się ku temu sposobność, a jest zadowolony ze współpracy z nami, aby nas polecił. Warto podkreślić, że kieruje nami chęć pomocy w poszukiwaniu odpowiedniej nieruchomości, która jest naszą motywacją do pracy.
Specjalizacja w segmencie nieruchomości
Kolejnym, równie ciekawym sposobem na budowanie i poszerzanie swojej bazy klientów, jest wypracowanie sobie specjalizacji w konkretnym segmencie nieruchomości. Z doświadczenia wiem, że pośrednicy pracują w oparciu o różne modele współpracy. Niektórzy działają praktycznie w każdym segmencie nieruchomości, bazując na klientach, którzy do nich trafiają - nie ograniczają się wyłącznie do wynajmu nieruchomości, sprzedaży mieszkań i domów; działają również przy sprzedaży działek i lokali usługowych. Są też agenci, którzy specjalizują się w jednym segmencie nieruchomości. Zachęcam Cię właśnie do tego, żebyś wypracował sobie swoją specjalizację, ponieważ niesie to za sobą dodatkowe korzyści. Jeżeli jesteś kojarzony jako ekspert w danym segmencie nieruchomości to agenci działający na rynku nieruchomości w Twojej lokalizacji chętniej będą korzystać z Twojej pomocy, a klienci szybciej dowiedzą się o tym, że jesteś specjalistą w danym obszarze. Działając w określonym segmencie nieruchomości, masz więcej czasu na poznanie nieruchomości z Twojej specjalizacji. Jak tylko pojawia się nowa oferta, to już wiesz, że warto ją pozyskać i zaproponować współpracę klientowi.Praca w procesie sprzedaży nieruchomości
W poprzednich częściach tego artykułu opisałem jak wygląda praca każdego agenta, krok po kroku. Jesteśmy w momencie, w którym mamy klientów zainteresowanych określonymi nieruchomościami i z którymi w konsekwencji możemy nawiązać współpracę. W tej części artykułu opiszę jak wygląda praca z klientem, który jest zainteresowany konkretną ofertą. Wyjaśnię jak wyglądają poszczególne etapy tej współpracy, które doprowadzają do sfinalizowania transakcji oraz wytłumaczę co dzieje się później.Telefony, telefony, telefony
Pierwszym nieodłącznym elementem pracy agenta nieruchomości jest aktywność przy telefonie. Z uwagi na to, że dzwonimy: -> bezpośrednio do właścicieli, żeby zbudować bazę nieruchomości, wykonujemy te czynności przez telefon. Klienci także dzwonią bezpośrednio do nas w odpowiedzi na nasze oferty i piszą w związku z naszymi ogłoszeniami. Telefon jest więc podstawowym narzędziem naszej pracy i podstawowym narzędziem komunikacji z klientami, właścicielami nieruchomości oraz innymi agentami. Tak więc większość swojego czasu poświęcamy pracy przy telefonie.
Właśnie dlatego powinniśmy odpowiednio przygotować się do korzystania z telefonu. Powinniśmy wiedzieć jak z niego korzystać. Jak zapisywać poszczególne kontakty i jak telefon ma pomóc nam w pracy, czyniąc ją łatwiejszą i przyjemniejszą.
Prezentacje nieruchomości
Kolejnym etapem procesu sprzedaży są prezentacje mieszkań czy domów w trakcie umówionych już spotkań na konkretnej nieruchomości. Oczywiście zanim dojdzie do prezentacji spotykamy się często z klientem u nas w biurze lub w innej lokalizacji. Możemy wtedy dowiedzieć się na czym mu dokładnie zależy. Celem takiego spotkania jest zdobycie informacji dotyczących oczekiwań klienta. Poznajemy również jego możliwości finansowe oraz parametry nieruchomości, które najbardziej go interesują. Prezentacje są istotnym elementem pracy każdego agenta, ponieważ całe nasze przygotowania prowadzą właśnie do tego: -> żeby spotkać się z klientem, -> pokazać mu nieruchomość, -> dowiedzieć czy mu się spodobała, -> zaprezentować swoją osobę -> oraz poznać jego obawy. Dzięki powyższym informacjom jesteśmy w stanie pracować z klientem dalej. W perspektywie współpracy możemy wybrać dla niego nieruchomość spełniającą jego oczekiwania.
Wskazówki dotyczące tego jak przygotować się do prezentacji oraz jak powinniśmy ją przeprowadzić przygotuję w osobnym artykule. Jeśli chcesz dowiedzieć się pierwszy o kolejnym artykule to zapisz się na tą listę:
Negocjacje w nieruchomościach
Kolejnym etapem praca agenta nieruchomości są negocjacje. Mają miejsce w momencie, gdy właściciel i klient zgadzają się co do chęci sprzedaży i zakupu nieruchomości. W takiej sytuacji pozostaje nam tylko i wyłącznie kwestia dogadania ceny. Często zdarza się tak, że właściciele przeceniają swoją nieruchomość, a kupujący nie doceniają jej wartości. Powstaje więc luka, którą trzeba wypełnić, aby doprowadzić do finalizacji tej transakcji. Rola agenta rozpoczyna się w momencie, kiedy ta rozbieżność cenowa jest na tyle duża, że właściciel nie jest skłonny do negocjacji, a klient nie ma zamiaru płacić więcej za nieruchomość. Jego zadaniem jest doprowadzić do takiej sytuacji, w której właściciel urealni swoje oczekiwania finansowe, a kupujący będzie w stanie dostosować się do realnych cen rynkowych i podjąć decyzję o zakupie w oparciu o wspólnie ustaloną cenę już teraz.Domknięcie sprzedaży
Bardzo często zdarza się tak, że bez podjęcia określonej inicjatywy nie dochodzi do na finalizacji transakcji. Mimo, iż jedna i druga strona zgadzają się wstępnie co do ustaleń, to pojawia się niepewność, która wpływa na podjęcie ostatecznej decyzji. To naszym zadaniem jest doprowadzić do tego, żeby kupujący podjął decyzję o zakupie, zobowiązał się i podpisał umowę przedwstępną. Do naszych zadań należy również doprowadzenie do sytuacji, w której sprzedający potwierdził ustaloną cenę oraz zobowiązał się do sprzedaży. Wszystko po to, żeby uniknąć sytuacji, w której właściciel wycofa się przed finalizacją transakcji.Finalizacja transakcji
Sama finalizacja transakcji to proces, w którym obie strony spotykają się u notariusza, aby potwierdzić na piśmie wcześniej ustalone warunki. Wówczas zobowiązują się również finansowo i terminowo, ponosząc określone konsekwencje wynikające ze złamania któregoś z zapisów umowy. Oczywiście do finalizacji transakcji sprzedaży i zakupu nieruchomości potrzebny jest szereg dokumentów. O tym jak wygląda proces weryfikacji nieruchomości i jakie dokumenty są potrzebne do transakcji sprzedaży przeczytacie w odrębnym artykule. Chcesz być informowany o nowych ciekawych artykułach?Obsługa posprzedażowa
Nasi klienci kupili już nieruchomość, podpisali określoną umowę oraz umówili się na przekazanie nieruchomości. Naszą rolą jest obecność oraz pomoc w przeprowadzeniu procesu przekazania takiej nieruchomości. Jednym z elementów obsługi posprzedażowej jest więc pomoc w procesie przekazania nieruchomości protokołem zdawczo-odbiorczym.
Kolejnym elementem obsługi posprzedażowej jest oczywiście utrzymanie kontaktu z jedną i drugą stroną, żeby dowiedzieć się czy wszystko przebiegło pomyślnie. W przypadku kupującego powinniśmy zainteresować się czy dobrze mu się mieszka. Z perspektywy właściciela należy dowiedzieć się czy zrealizował swoje oczekiwania finansowe po sprzedaży. Powinniśmy dowiedzieć się czy ma gdzie mieszkać lub czy potrzebuje pomocy w znalezieniu nieruchomości. Wszystko po to, żeby ten kontakt ocieplić i utrzymać dobrą relację z osobą sprzedającą.
To właśnie na etapie obsługi posprzedażowej powstaje możliwość wypracowania sobie polecenia od jednej i od drugiej strony. Jeżeli bowiem klienci są zadowoleni z naszej obsługi, jest to idealna sytuacja pozwalająca na rozwijanie naszej bazy klientów i doprowadzenie do momentu, w którym to klienci chcą z nami współpracować, a nie my budujemy swoją bazę nieruchomości po to, żeby tych klientów pozyskać.
Jeśli jesteś zainteresowany/a pracą agenta nieruchomości to dowiedz się jak nim zostać w kolejnym artykule:
Dowiedz się Jak zostać pośrednikiem nieruchomości